
2025-05-21
НедавноАО Чэнду Синьцзинь ЭлектрониксМногосерийные изолирующие приводы успешно прошли испытания UL1577:2023, включая структурный осмотр, испытание на устойчивость к напряжению изоляции, испытание на тяжелую нагрузку, испытание на термическое старение и т. Д., И получили сертификацию UL1577 (файл No E539511, номер сертификата: UL-US-2442758-0), VISO=8000Vrms, AC BV превышает 20 кВrms, пиковое испытание на перенапряжение превышает 20 кВт pk, Лучшее в отрасли выдерживаемое напряжение изоляции.
Моделью данной серии изделий является:CCi8335SVB-LMN, CCi8335SVB-LMN-Q1, CCi8338SVB-LMN, CCi8338SVB-LMN-Q1,АО Чэнду Синьцзинь ЭлектрониксВыпущены сверхвысокопроизводительные изолированные драйверы для различных сценариев, таких как электроприводы, солнечные инверторы, ИБП, изолированные IGBT и силовые приводы затворов MOSFET.
ТемАО Чэнду Синьцзинь ЭлектрониксИзолирующий драйвер с двойной защитой IC был признан международными стандартами благодаря своей превосходной прочности продукта, что демонстрирует отличные технические возможности Xinjin Electronics и силу и решимость двигаться к интернационализации, а также является заслуженной силой в процессе внутренней замены. В будущем, при поддержке сертификации UL, Xinjin Electronics продолжит предоставлять высококачественные, высоконадежные и безопасные продукты и решения для отечественных и зарубежных клиентов, а также способствовать развитию и прогрессу отрасли.
Представление продукта
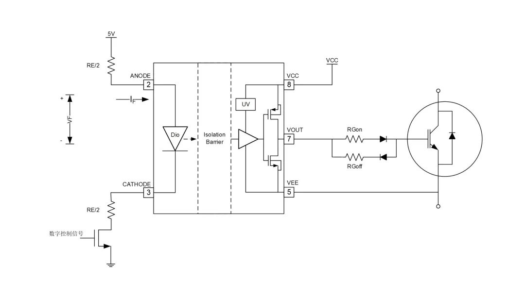
CCi8335 — это совместимый с оптронами одноканальный изолированный драйвер затвора с пиковым током источника 6 А и пиковым током приемника 8 А. Диапазон напряжений питания 33 В эффективно работает с IGBT, МОП-транзисторами и SiC с задержкой распространения 60 нс и максимальными искажениями длительности импульса 25 нс. Входная сторона изолирована от выходного драйвера усиленным слоем изоляции 8000 В среднеквадратичное значение, а подавление синфазных переходных процессов (CMTI) между двумя сторонами обычно составляет 150 В/нс.
▲Схема упаковки продукта CCi8335
Сценарий применения
Водитель мотора
• Солнечный инвертор
• ИБП и зарядное устройство
• Изолированный IGBT, силовой MOSFET драйвер затвора
▲ Типичная схема применения CCi8335